Сегодня услуга автоплатеж стала очень важной для любого бизнеса. Компании, которые используют автоматическое списание платежей, удерживают на 25-30% больше клиентов и тратят на 40% меньше на административные расходы. Давайте разберемся, что такое услуга автоматический платеж, как его настроить и какую пользу он принесет вашему бизнесу.
Что такое автоплатеж и как он работает
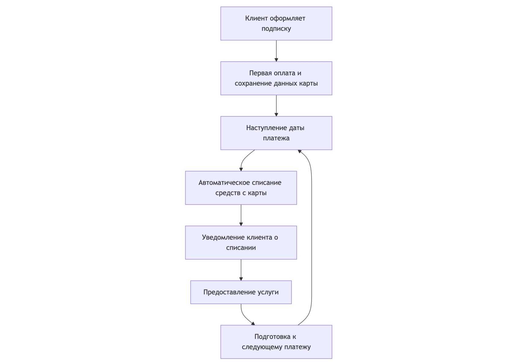
Услуга автоплатеж - это способ автоматически снимать деньги с карты клиента за товары или услуги без его участия каждый раз. Это особенно удобно для бизнесов, где клиенты платят регулярно - каждый месяц, квартал или год.
Как работает автоматическое списание средств:
Примеры, где используется автосписание денег с карты:
- Онлайн-сервисы: Netflix, Spotify, облачные хранилища
- Образование: онлайн-курсы, языковые школы
- Фитнес: спортивные клубы, приложения для тренировок
- Благотворительность: регулярные пожертвования
- Бизнес-услуги: CRM-системы, маркетинговые инструменты
- Коммунальные платежи: оплата электроэнергии, интернета
Почему автоплатежи полезны для бизнеса
Внедрение системы автоматического списания средств с карты дает бизнесу много плюсов:
Стабильный доход. Деньги приходят вовремя, и вы можете планировать свои финансы. Бизнесы с автоплатежами получают на 32% более стабильный денежный поток.
Клиенты остаются дольше. Когда оплата происходит автоматически, клиентам не нужно каждый раз думать о продлении услуги. Компании с автосписанием денег с карты теряют на 27% меньше клиентов.
Экономия времени. Вам не нужно вручную выставлять счета и следить за их оплатой - система делает это сама, сокращая расходы до 40%.
Меньше задержек платежей. Клиенты не забывают оплатить услугу, потому что автоматическое списание платежей происходит без их участия. Это уменьшает просрочки на 78%.
Проще вести учет. Все платежи записываются в системе, что помогает легко отслеживать доходы и планировать будущее.
Где настроить автоплатеж для бизнеса
Автоплатежи сайты могут настроить разными способами:
Специальные сервисы
Один из лучших вариантов - использовать специальные сервисы, например, Ainox. Наш сервис дает все инструменты для управления подписками и автоматическими платежами. Мы бесплатно консультируем и производим настройку.
Ainox работает с платежной системой Robokassa, что обеспечивает безопасные платежи и хранение данных карт клиентов. С его помощью можно настроить разные варианты подписок, управлять клиентами и автоматизировать выставление счетов.
Платежные системы
Популярные платежные системы, которые поддерживают автоплатежи:
- ЮKassa - поддерживает регулярные платежи с сохранением данных карты
- Stripe - международная система для подписок
- PayPal - глобальное решение с функцией автоматических платежей
Банковские решения
Многие банки предлагают услуги автоплатежа. Но такие решения часто имеют ограниченные возможности и не всегда подходят для сложных бизнес-моделей.
Собственная разработка
Крупные компании могут создать свою систему автоплатежей. Но это требует больших вложений в разработку и поддержку, а также обеспечение безопасности.
Как подключить услугу автоплатежа
Процесс подключения услуги автоплатеж зависит от выбранного сервиса. Давайте посмотрим, как можно самим подключить автоплатеж на примере Ainox:
Пошаговая инструкция как можно подключить автоплатеж
Просто оставьте заявку на консультацию в Ainox и дальше наши эксперты помогут вам разобраться, бесплатно настроят систему. Даже если у вас нет сайта или технических специалистов — обращайтесь к нам и мы вам поможем!
1) Регистрация в сервисе
- Создайте аккаунт на платформе Ainox
- Заполните данные о компании
- Подключите расчетный счет или электронный кошелек
2) Настройка параметров подписки
- Укажите стоимость подписки
- Выберите, как часто будут списываться деньги (каждый месяц, квартал, год)
- Настройте пробный период (если нужно)
- Определите условия отмены подписки
3) Интеграция с вашим сайтом или приложением
Ainox предлагает разные способы интеграции:
Ainox предлагает разные способы интеграции:
- Через ваш сайт или Tilda с помощью готовых виджетов
- Через мессенджеры или соцсети с помощью витрины Ainox
- Через Telegram-бота
- Вручную администратором
4) Настройка уведомлений
- Настройте автоматическую отправку сообщений клиентам о предстоящих списаниях
- Настройте уведомления о совершённых платежах по email и SMS
- Создайте шаблоны сообщений для разных событий (успешный платеж, неудачная попытка списания)
5) Тестирование системы
- Проведите тестовые платежи
- Проверьте, правильно ли работают уведомления
- Убедитесь, что деньги правильно зачисляются
После настройки ваши клиенты смогут подписываться на ваши услуги, а система будет автоматически списывать деньги по расписанию.
Виды автоматических платежей
В зависимости от потребностей вашего бизнеса можно настроить разные типы автоплатежей:
Фиксированный автоплатеж. Каждый раз списывается одинаковая сумма через равные промежутки времени. Идеально подходит для обычных подписок. Например, каждый месяц 599 рублей списывается за доступ к онлайн-кинотеатру.
Динамический автоплатеж. Сумма может меняться в зависимости от условий (например, от объёма услуг). Подходит для сервисов с оплатой по факту использования. Например, оплата хостинга в зависимости от использованных ресурсов.
Автоплатеж взносы. Специальный вид автоплатежей для членских организаций, клубов и ассоциаций. Позволяет автоматически собирать членские взносы. Например, ежегодный взнос в профессиональную ассоциацию или ежемесячный платеж за членство в фитнес-клубе.
Автоплатеж с ограниченным сроком. Деньги списываются в течение определённого периода, потом автоматически прекращаются. Идеально подходит для курсов с фиксированной продолжительностью или рассрочки платежа.
Автосписание на любой случай. Гибкая система автоматических платежей, которая включается при определенных условиях. Например, автоматическое пополнение баланса, когда он становится меньше определенной суммы, или оплата услуг при достижении определенного объема использования.
Процесс создания автоплатежа
Создание автоплатежа включает несколько технических шагов, которые нужно правильно выполнить для бесперебойной работы системы:
Технические аспекты создания автоплатежа
Все описанные ниже детали закрываются с помощью Ainox и бесплатной настройки.
1) Интеграция с платежной системой
- Получение API-ключей
- Настройка вебхуков для получения уведомлений о платежах
- Настройка обработки ответов от платежной системы
2) Сохранение платежных токенов
- Безопасное хранение токенов для повторных списаний
- Соответствие стандартам PCI DSS
3) Настройка расписания платежей
- Создание системы расчета дат следующих платежей
- Учет часовых поясов клиентов
4) Обработка неудачных платежей
- Настройка повторных попыток списания
- Уведомление клиентов о необходимости обновить данные карты
5) Управление подписками
- Возможность приостановки подписки
- Функции для изменения параметров подписки
- Система отмены подписки
Для каких бизнес-моделей подходит автоплатеж
Автоматическое списание средств с карты особенно эффективно для следующих видов деятельности:
- Онлайн-сервисы (24% пользователей Ainox)
- Сообщества и платный контент (20%)
- Фитнес и спорт (18%)
- Благотворительность (10%)
- Услуги (8%)
- Приложения (8%)
- Другие направления (12%)
Примеры использования автосписания с банковской карты:
- Рассылки и информационные продукты
- Доступ к закрытым сообществам
- Онлайн-обучение
- Аренда оборудования или программного обеспечения
- Регулярные поставки товаров
- Абонементы на услуги
- Регулярные пожертвования
- Платные аккаунты в сервисах
Безопасность автоплатежей
Вопрос безопасности при автоматическом списании средств с карты очень важен. Современные сервисы автоплатежей обеспечивают высокий уровень защиты данных:
Технические стандарты безопасности:
- PCI DSS - обязательный стандарт безопасности данных платежных карт, которому должны соответствовать все организации, обрабатывающие платежи по картам.
- Токенизация - технология, при которой данные карты заменяются уникальным кодом (токеном), что позволяет проводить повторные платежи без хранения полных данных карты.
- 3D Secure - дополнительная защита для онлайн-платежей, требующая подтверждения транзакции через SMS или приложение банка.
- TLS/SSL шифрование - обеспечивает защищенную передачу данных между клиентом, сайтом и платежной системой.
Юридические аспекты:
- Получение согласия - перед подключением автоплатежа клиент должен дать согласие на регулярные списания.
- Информирование о правилах - клиент должен знать о сумме, периодичности и правилах отмены автоплатежа.
- Возможность отключения - клиент должен иметь возможность в любой момент отключить автоматическое списание денежных средств.
- Уведомления о платежах - клиент должен получать уведомления о предстоящих и совершенных списаниях.
Как оценить эффективность автоплатежей
Чтобы понять, насколько хорошо работает система автоплатежей, используйте эти показатели:
- Коэффициент успешных транзакций - процент успешно проведенных автоматических списаний средств от общего числа попыток. Хороший показатель: более 90%.
- Процент отказов - доля клиентов, отключивших автоматическое списание платежей после первого или нескольких списаний. Нормальный показатель: менее 15% в месяц.
- Средний срок жизни подписки - среднее время, в течение которого клиент пользуется услугой с подключенным автоплатежом. Чем выше этот показатель, тем лучше работает ваша система.
- Показатель возврата инвестиций (ROI) - соотношение затрат на внедрение системы автоплатежей к дополнительной прибыли, полученной благодаря этому внедрению. Хороший показатель: от 300% и выше.
- Уровень клиентской удовлетворенности - оценка удобства использования автоматического списания денежных средств клиентами. Можно измерять через опросы или показатель NPS.
Попробуйте автоплатеж в своем бизнесе
Услуга автоплатеж - это мощный инструмент для бизнеса, работающего по подписной модели. Автоматическое списание средств позволяет автоматизировать процесс оплаты, обеспечивает стабильный доход и улучшает опыт клиентов. Современные сервисы, такие как Ainox, делают подключение и настройку автоплатежей доступными даже для небольших компаний без необходимости привлечения программистов.
Внедрение системы автоматического списания денежных средств - это вложение в будущее вашего бизнеса, которое окупается за счёт экономии времени, снижения административных расходов и увеличения лояльности клиентов. Статистика показывает, что компании, использующие автоплатежи, в среднем увеличивают свой доход на 27% в течение первого года после внедрения.
Если вы хотите подключить услугу автоплатежа для своего бизнеса, обратите внимание на специализированные сервисы, которые предоставляют полный цикл управления подписками - от оформления заявки до контроля оплаты и автоматического продления.
Начните использовать автоплатежи уже сегодня и выведите свой бизнес на новый уровень эффективности и стабильности!
Внедрение системы автоматического списания денежных средств - это вложение в будущее вашего бизнеса, которое окупается за счёт экономии времени, снижения административных расходов и увеличения лояльности клиентов. Статистика показывает, что компании, использующие автоплатежи, в среднем увеличивают свой доход на 27% в течение первого года после внедрения.
Если вы хотите подключить услугу автоплатежа для своего бизнеса, обратите внимание на специализированные сервисы, которые предоставляют полный цикл управления подписками - от оформления заявки до контроля оплаты и автоматического продления.
Начните использовать автоплатежи уже сегодня и выведите свой бизнес на новый уровень эффективности и стабильности!